Get your
own Python
server
Change Orientation
Ctrl+Alt+O
Change Theme
Ctrl+Alt+D
Go to Spaces
Ctrl+Alt+P
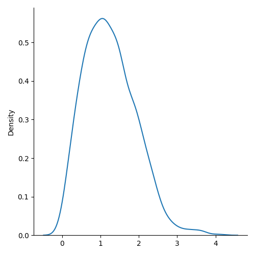
from numpy import random import matplotlib.pyplot as plt import seaborn as sns sns.displot(random.rayleigh(size=1000), kind="kde") plt.show()