Uniform Distribution
Uniform Distribution
Used to describe probability where every event has equal chances of occuring.
E.g. Generation of random numbers.
It has three parameters:
low - lower bound - default 0.0
high - upper bound - default 1.0
size - The shape of the returned array
Example
Create a 2x3 uniform distribution sample:
from numpy import random
x = random.uniform(size=(2, 3))
print(x)
Try it Yourself »
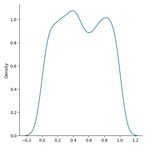
Visualization of Uniform Distribution
Example
from numpy import random
import matplotlib.pyplot as plt
import seaborn as sns
sns.displot(random.uniform(size=1000), kind="kde")
plt.show()
Result
